william威廉中文官网
首页
威廉概况
师资队伍
教育教学
本科评估
科学研究
学生工作
招生就业
党建工会
威廉希尔
实验创新
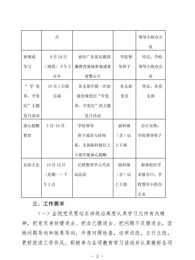
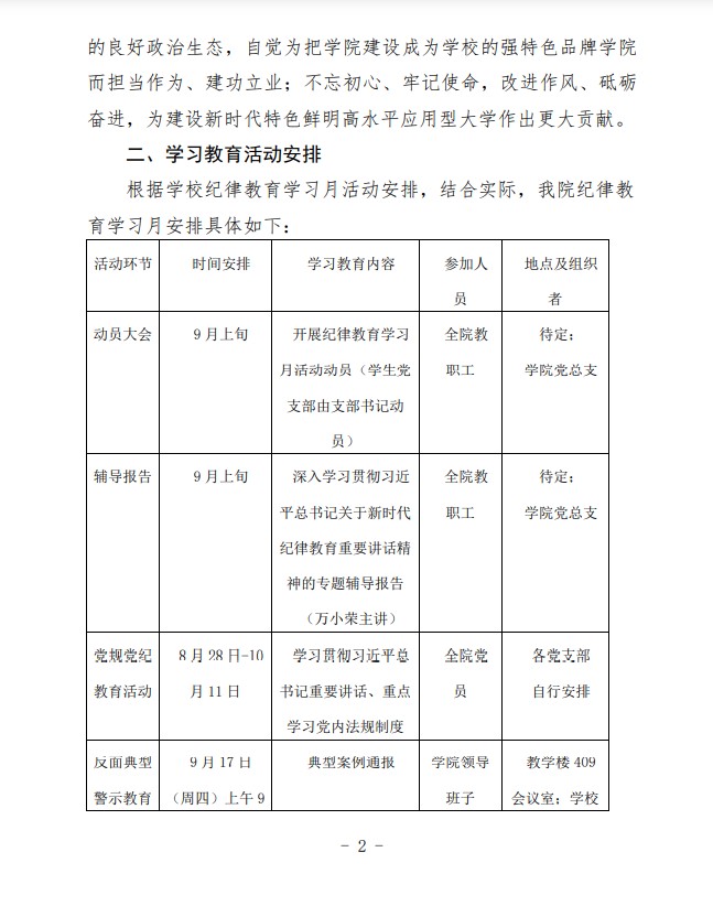
通知新闻
下载专区
校企交流
党建工会
党委简介
理论学习
依法治院
工会
七个一专栏
依法治院
当前位置:
首页
>>
党建工会
>>
依法治院
>>
正文
农生党字〔2020〕7号-2020年william威廉中文纪律教育月学习活动方案
发布时间:2021-03-27 发布人: