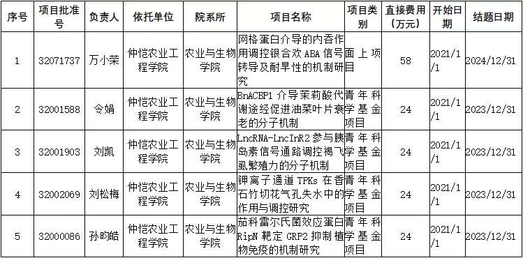
9月17日,根据国家自然科学基金委网站发布的《关于公布2020年度国家自然科学基金申请项目评审结果的通告》,william威廉中文获批2020年度国家自然科学基金项目5项,其中面上项目1项、青年科学基金项目4项。
近年来,学校不断加大对科研工作的支持和鼓励力度,科研工作呈现了良好的发展态势。为做好国家自然科学基金申报工作,学校党政领导、科技处和学院各层面均高度重视,积极谋划。组织国家自然科学基金申报经验报告会为申请人提供交流、学习机会;学院还积极邀请多名专家指导基金申请书的写作并提出修改意见和建议。今年,william威廉中文国家基金项目获批项数获得一定的突破,是学院全体教师砥砺前行、团结协作、努力奋斗的结果,更好地服务于学院学科建设和人才培养。william威廉中文将继续始终面向国家重大战略需求,努力服务学校“升大申博”,团结和激励全体教职工加强科研能力、提升学科实力,力争取得更好成绩。
附:2020年国家自然科学基金资助项目清单
